想必不少新手还不熟悉3dmax2015里的多变形建模工具,而下面东方狮教程小编就演示了3dmax2015多变形建模工具使用方法哦,相信对大家会有所帮助的。
3dmax2015多变形建模工具使用操作讲解

1.单击“创建”--“几何体”--“标准基本体”--“长方体”,在顶视图中创建一个长方体,参数设置如下
 
2.在透视图中单击鼠标右键,选择“转换为”--“转换为可编辑多边形”,选择“顶点”子物体层级,在顶视图中选择不同的顶点进行移动,所示如下
 
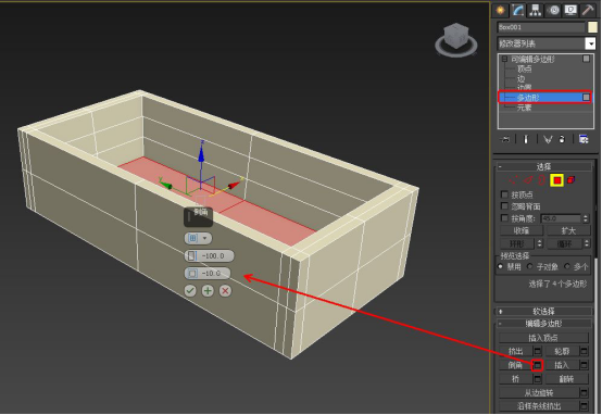
3.选择“多边形”子物体层级,在透视图中选择中间上面的四个大面,在“编辑多边形”栏下面修改“倒角”的参数到合适位置
 
4.关闭多边形子物体层级,退出“可编辑多多边形”命令,在“修改”面板中勾选“细分曲面”下的“使用NURMS细分”选项,修改“迭代次数”为4,使面更加光滑,设置数值越大越光滑,但是影响机器运行速度。3dmax2015完成效果图如下
 
还不会使用3dmax2015多变形建模工具的朋友们,不要错过东方狮教程小编带来的这篇文章哦。