微信大转盘抽奖活动就是通过微信参与的一种公众号活动,简单的说就是微信大转盘游戏,点击转盘中间的按钮让转盘旋转起来,停下来的时候指针指着哪个区域,就说明中了哪个区域的奖项。

普遍而言,抽奖类的小程序页面比较简单,重要有公共主页,发起/共享抽奖,个人中心三部分,这种游戏玩法简单形象,不管是什么群体的用户,一看就懂怎么玩,那么商家去哪里制作这种活动呢,微信大转盘抽奖活动怎么做出来的
1.要制作一个好玩有趣的微信大转盘有一个便捷低成本的方法,就是借助微享宝微信第三方平台,不论是服务号还是订阅号都是可以的,注册一个微享宝账号,然后对接绑定公众号就可以了

2.进入到微享宝功能模块之后,直接左边的微活动分类里,便可以直接定位到微信转盘小程序这个功能了,点新增活动(下图)

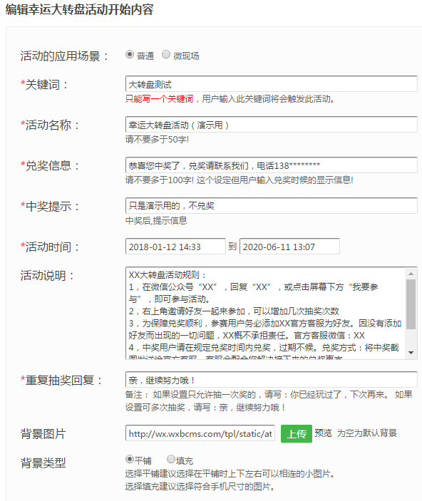
3.对微信大转盘抽奖活动内容编辑,东方狮教程小编提醒一下呢,系统是允许同时添加多个微信大转盘活动的,在活动编辑页面,商家可以根据页面上的设置项目逐项进行内容的完善,包括说明,兑奖步骤等

4.设置好概率、抽奖次数、中奖次数、是否可以分享朋友增加机会、是否需要关注公众号等一系列,最后保存活动就可以了.

5.微信大转盘抽奖活动活动正式创建完成之后,就可以获取链接地址,公众号运营者可以将这个链接地址放置于公众号的自定义菜单、微信公众平台官方推送图文中、也可以直接将这个链接生成二维码供粉丝扫码进入.

商家可以在制作后台查看参与记录和中奖名单,有些小伙伴会选择中奖的用户到门店兑换、线上兑换或者土豪的小伙伴可以邮寄.

以上就是微信大转盘抽奖活动怎么做的具体方法,活动吸粉主要就是看重了大转盘活动的互动性强、吸粉效果好的优点,当然制作简单也是一个突出的特点,毕竟人人都喜欢简单的事情,太复杂了也没人愿意去弄。当活动结束后,公众号运营者可以根据最后的总的活动数据,对粉丝进行分析,总结本次活动的成功的地方和失败的地方。