今天东方狮教程小编讲解了Blender设置光源强度的操作教程,下文就是关于在Blender设置光源强度的操作教程,一起来学习吧!
Blender设置光源强度的操作教程
我们先在blender场景中打开一个物体。

然后我们在里面创建一个灯光。

渲染预览的时候我们发现场景太暗了。

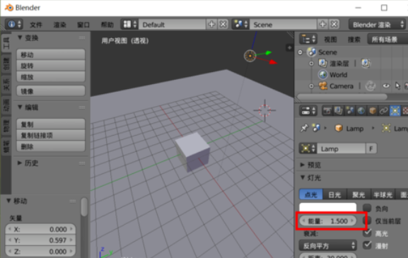
这时候我们可以在右边属性中找到灯光数据。

接着我们在里面展开灯光,里面的能量设置为1.5倍,这个能量数值越大,灯光的强度越高。

现在我们再次渲染预览,就会发现场景物体已经变亮了。

这时我们还可以通过修改灯光的类型,来达到不同的灯光强度以及效果。

根据上文为你们描述的Blender设置光源强度的具体流程介绍,你们是不是都学会了啊!