教你Blender缝合点线面的详细流程介绍。

本章节为各位讲解的内容是关于Blender软件的,你们是不是想了解详情呢?可以跟随东方狮教程小编去下文看看Blender缝合点线面的详细流程介绍。

Blender缝合点线面的详细流程介绍

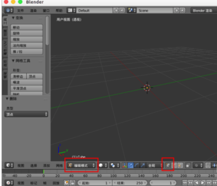
Blender缝合点线面的详细流程介绍

我们需要先打开blender进入“编辑模式”,底部选择“点选择工具”。

Blender缝合点线面的详细流程介绍

现在我们这里有“两个点”,需要缝合成一条线,可以按住shift “选中这两个点”。

Blender缝合点线面的详细流程介绍

然后我们按 “f” 键,就可以得到一条缝合的连接线。

Blender缝合点线面的详细流程介绍

若是我们选择两根线,然后 “f” 就可以获得一个矩形面。

Blender缝合点线面的详细流程介绍

Blender缝合点线面的详细流程介绍

同理,我们选择3个点然后“f”就可以得到一个三角形面。

Blender缝合点线面的详细流程介绍

但是如果是两个面,或者如下图的情况想要缝合圆柱体,再按“f”就没有反映了,或许你也可以一根一根线的缝合,但是这样实在太麻烦了。

Blender缝合点线面的详细流程介绍

其实我们只需要,按“w”键,然后选择“桥接多组循环边”,就可以直接缝合了。

Blender缝合点线面的详细流程介绍

Blender缝合点线面的详细流程介绍

相信你们看完上文描述的Blender缝合点线面的详细流程介绍,应该都有所领悟了吧!