今天分享Blender中使用法线贴的详细流程介绍。

说到Blender软件,相信在座的伙伴们应该都不陌生,不过你们知道Blender中是怎么使用法线贴图的吗?今日这牌能教程中就为你们带来了Blender中使用法线贴的详细流程介绍。

Blender中使用法线贴的详细流程介绍

Blender中使用法线贴的详细流程介绍

我们在gimp中制作了个法线贴图图片。

Blender中使用法线贴的详细流程介绍

接着我们打开blender切换到“UV Editing”模式。

Blender中使用法线贴的详细流程介绍

这时我们选择立方体模型进入“编辑模式”按“U”键选择“智能 UV 投射”。

Blender中使用法线贴的详细流程介绍

然后左边是UV展开后的效果。

Blender中使用法线贴的详细流程介绍

接着我们回到默认3d视图窗口,创建一个“材质”。

Blender中使用法线贴的详细流程介绍

接着创建一个“纹理”。

Blender中使用法线贴的详细流程介绍

这时候我们在“图像”中打开我们的法线贴图图片。

Blender中使用法线贴的详细流程介绍

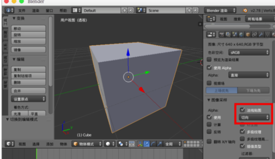
在“图像采集”中勾选“法线贴图”。

Blender中使用法线贴的详细流程介绍

“映射”中把“坐标”设置为“UV”。

Blender中使用法线贴的详细流程介绍

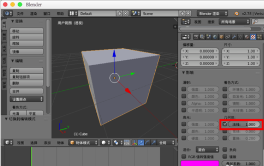
“影响”中只勾选几何里的“法线”。

Blender中使用法线贴的详细流程介绍

最后我们切换到“纹理模式”就可以查看到效果了。

Blender中使用法线贴的详细流程介绍

看完上文描述的Blender中使用法线贴的详细流程介绍,你们应该也学会了吧!