最近有很多朋友向我咨询关于Blender旋转模型的问题,今天就为大家介绍Blender旋转模型的具体操作方法,希望能够帮助到大家。
Blender旋转模型的具体操作方法
我们先打开blender创建一个立方体模型。

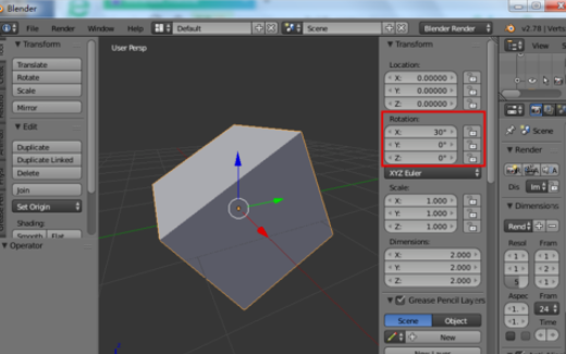
然后我们可以通过输入“R X 30”,的方式让模型X轴旋转30度,以此类推YZ也一样。

这时我们也可以“N”键调出右边的面板,在里面的“Rotation”中输入旋转的数值。

接下来我们也可以在底部选择“旋转工具”,然后用鼠标选择进行旋转。

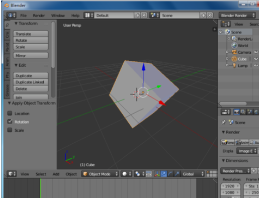
完成后如果要应用旋转状态为初始状态,可以选择“Object”。

再选择“Apply”--“Rotation”。

最后我们也可以“ctrl+a”选择“Rotation”。


相信你们看完了上文讲述的Blender旋转模型的具体操作方法,大家应该都学会了吧!