说说Blender做圆角的详细操作方法。

今天东方狮教程小编给大家讲解Blender做圆角的详细操作方法,有需要或者有兴趣的朋友们可以看一看下文,相信对大家会有所帮助的。

Blender做圆角的详细操作方法

Blender做圆角的详细操作方法

我们先打开blender创建一个立方体。

Blender做圆角的详细操作方法

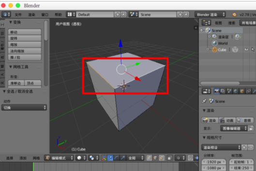
然后我们选择要创建圆角的边。

Blender做圆角的详细操作方法

接着按住“ctrl+b”组合键,然后拖拽鼠标就可以在选择边上创建出面,接着鼠标左键确认。

Blender做圆角的详细操作方法

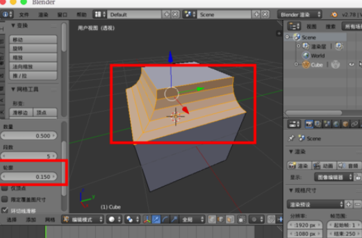
然后在右边调节“数量”与“段数”就可以变圆角了。

Blender做圆角的详细操作方法

这时候我们设置“轮廓”的数值,可以调节圆角的形状。

Blender做圆角的详细操作方法

勾选“仅顶点”可以把顶点变圆角。

Blender做圆角的详细操作方法

若是选择面,可以直接把面的四边变成圆角。

Blender做圆角的详细操作方法

你们看完了上文呈现的Blender做圆角的详细操作方法,你们是不是都学会了呀!