想要使用Blender中插入面,你们都知道操作的方法吗?下文就为你们带来了Blender中插入面的具体操作方法。
Blender中插入面的详细操作教程
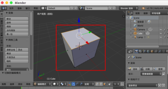
首先我们打开blender创建一个立方体。

这时tab进入“编辑模式”,选择一个面。

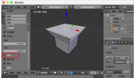
接着我们按“W”选择“内插面”,或者直接“i”键。

然后我们移动鼠标就可以缩放插入的面了。

接着我们在左边我们可以调节新插入面的“厚度”,比如设置成0.8就小了好多。

再调节“深度”,设置为-0.5/0.5我们发现面凹陷或者凸出。


这时我们勾选“外插”,就会向外插入面,还有许多其它设置我们可以自己尝试。

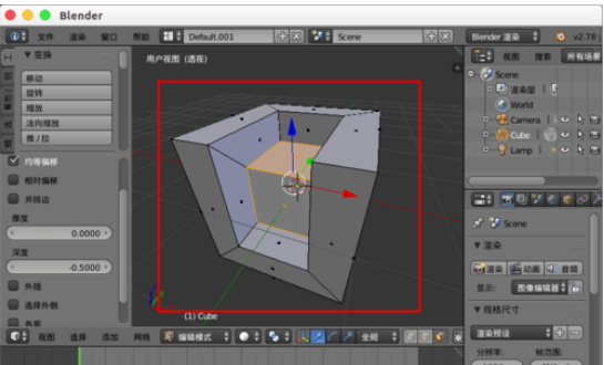
其实我么插入面,也可以使用e挤出,然后s进行缩放,但是这种“i”直接插入的好处就是可以灵活设置深度、厚度等数值就可以得到自己需要的面。
像如果我们选择两个相邻的面,通过“i”插入后,可以任意设置厚度数值,深度为0这样就固定了深度。

然后再次“i”插入面,这次固定厚度为0,设置深度就可以得到一个小沙发座椅。

看完了上文为大伙描述的Blender中插入面的详细操作方法,相信你们应该都有所了解了吧!