小伙伴们你们知道在Blender怎样制作模型动画吗?今天东方狮教程小编很乐意与大家分享在Blender制作模型动画的技巧,感兴趣的可以来了解了解哦。
Blender制作模型动画的相关操作教程
我们需要先打开blender创建一个立方体。

然后我们在默认底部的“时间线”窗口选择第1帧。

接着在3d视图窗口中按“i”键,选择“位置+旋转+缩放”。

然后在你选择的这个帧位置,会创建一个“关键帧”。

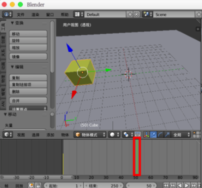
现在我们移动到“50”帧。

接下来我们把立方体移动到右边的位置。

同样按“i”键选择其中的“位置+旋转+缩放”,会创建一个关键帧。

依照上面的方式,我们先移动时间轴位置,然后调节物体的移动旋转或者缩放到需要的状态,最后“i”创建关键帧,就可以制作需要的各种模型动画效果,最后通过“alt+a”播放查看动画效果。


相信你们看完了上文所描述的Blender制作模型动画的详细操作步骤,大家应该都学会了吧!