这期教程是为各位讲解在blender改变视图方式的操作流程,感兴趣的就赶紧去下文学习下吧,相信你们会喜欢。
blender改变视图方式的操作流程
首先在blender中打开场景物体。

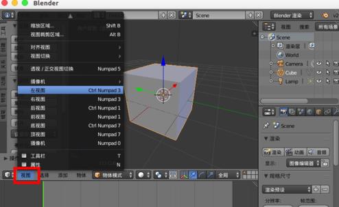
默认在左下角选择“视图”菜单中可进行切换修改视图。

比如选择“右视图”就能切换到场景物体的右视图,一般台式机键盘上有单独的数字键盘,可以使用数字键进行切换。

若是笔记本,可以选择“文件”--“用户配置”。

会进入“用户设置面板”窗口。

切换到“输入”选项卡,勾选“模拟数字键盘”,最后“保存用户配置”,这样以后就可以使用笔记本顶部的数字切换修改场景视图了。

以上这里为各位分享了blender改变视图方式的详细操作内容。有需要的朋友赶快来看看本篇文章吧。