我来分享3Ds。

一些亲们才入手3Ds MAX软件,表示还不会使用切角命令,而本节就介绍了3Ds MAX使用切角命令的简操作内容,还不了解的朋友就跟着东方狮教程小编学习一下吧,希望对你们有所帮助。

3Ds MAX使用切角命令的简单教程

3Ds MAX使用切角命令的简单教程

打开3Ds MAX软件

3Ds MAX使用切角命令的简单教程

用长方体拉出一个长方体

3Ds MAX使用切角命令的简单教程

用移动工具选中长方体,右击鼠标,把长方体转化成可编辑多边形

3Ds MAX使用切角命令的简单教程

选择需要切角的边

3Ds MAX使用切角命令的简单教程

在编辑界面往下拉,找到切角命令

3Ds MAX使用切角命令的简单教程

调节切角量可看到切掉的部分变大了

3Ds MAX使用切角命令的简单教程

增加分段,切角的地方就变圆滑了

3Ds MAX使用切角命令的简单教程

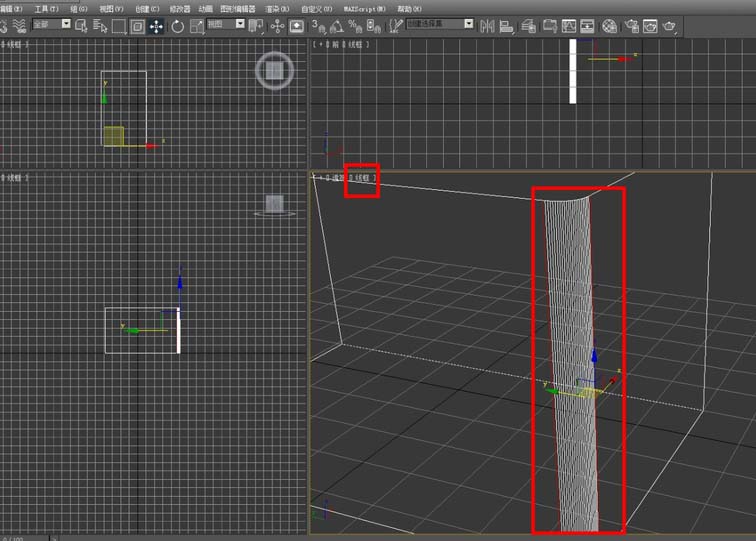
进入线框显示,能看到分段的地方有很多线条,分段的线条越多,圆角就越圆滑

3Ds MAX使用切角命令的简单教程

上面就是东方狮教程小编为大家带来的3Ds MAX使用切角命令的简单教程,一起来学习学习吧。相信是可以帮助到一些新用户的。