Catia如何测量模型重量呢?不少网友都不知道如何操作?下文就是Catia测量模型重量的操作步骤,不懂的朋友一起来看看吧。
Catia测量模型重量的操作步骤
设计一个三维模型

为模型赋予材料,按照图示从左到右,赋予材料铝材料

点击partbody

点击确定,模型被赋予材料

选择这个像砝码的图标,可以测量一些信息

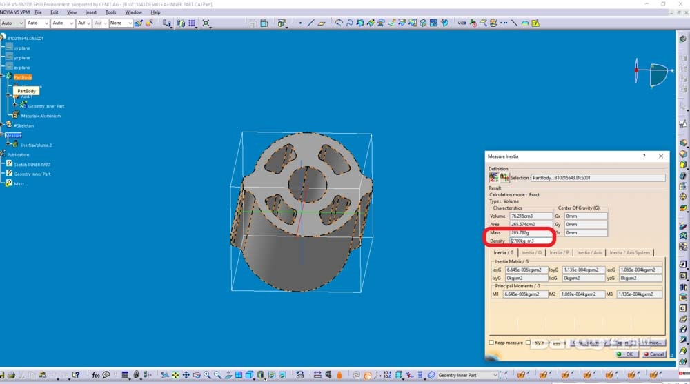
选择partbody

测量出模型的一系列信息,框内就是模型的重量

以上这里为各位分享了Catia测量模型重量的操作方法。有需要的朋友赶快来看看本篇文章吧。
Catia如何测量模型重量呢?不少网友都不知道如何操作?下文就是Catia测量模型重量的操作步骤,不懂的朋友一起来看看吧。
Catia测量模型重量的操作步骤
设计一个三维模型

为模型赋予材料,按照图示从左到右,赋予材料铝材料

点击partbody

点击确定,模型被赋予材料

选择这个像砝码的图标,可以测量一些信息

选择partbody

测量出模型的一系列信息,框内就是模型的重量

以上这里为各位分享了Catia测量模型重量的操作方法。有需要的朋友赶快来看看本篇文章吧。