关于Blender旋转模型的详细流程介绍。

最近有好多的用户在使用Blender软件的时候,不是很熟悉其中是怎么旋转模型的?今天这篇教程内东方狮教程小编就为各位带来了Blender旋转模型的详细流程介绍。

Blender旋转模型的详细流程介绍

Blender旋转模型的详细流程介绍

我们先打开blender创建一个立方体模型。

Blender旋转模型的详细流程介绍

然后我们可以通过输入“R X 30”,的方式让模型X轴旋转30度,以此类推YZ也一样。

Blender旋转模型的详细流程介绍

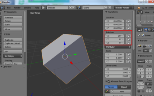
这时我们也可以“N”键调出右边的面板,在里面的“Rotation”中输入旋转的数值。

Blender旋转模型的详细流程介绍

接下来我们也可以在底部选择“旋转工具”,然后用鼠标选择进行旋转。

Blender旋转模型的详细流程介绍

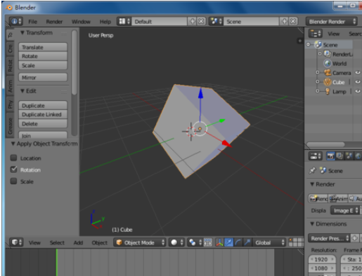
完成后如果要应用旋转状态为初始状态,可以选择“Object”。

Blender旋转模型的详细流程介绍

再选择“Apply”--“Rotation”。

Blender旋转模型的详细流程介绍

最后我们也可以“ctrl+a”选择“Rotation”。

Blender旋转模型的详细流程介绍

Blender旋转模型的详细流程介绍

看完了上文为你们描述的Blender旋转模型的详细流程介绍,你们是不是都学会了呀!