分享Blender合并顶点的详细流程介绍。

是不是想知道Blender中是如何合并顶点的呢?下文为各位呈现的文章就描述了Blender合并顶点的详细流程介绍。

Blender合并顶点的详细流程介绍

Blender合并顶点的详细流程介绍

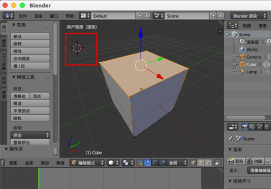
首先我们打开blender创建一个立方体。

Blender合并顶点的详细流程介绍

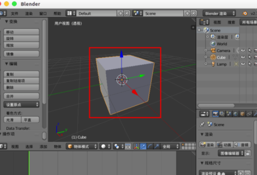
然后我们进入编辑模式,选择顶部的四个点顶点。

Blender合并顶点的详细流程介绍

接着我们“Alt+M”,就会调出合并的菜单。

Blender合并顶点的详细流程介绍

这时候我们选择“到中心”。

Blender合并顶点的详细流程介绍

这样一个正金字塔形的锥体就做出来了。

Blender合并顶点的详细流程介绍

光标选择场景中的任意一个位置。

Blender合并顶点的详细流程介绍

然后alt+m选择“到光标”,我们发现选中的顶点都合并到光标的位置了。

Blender合并顶点的详细流程介绍

Blender合并顶点的详细流程介绍

这次我们选择几个面,然后合并中选择“塌陷”看看效果。

Blender合并顶点的详细流程介绍

Blender合并顶点的详细流程介绍

看完了上文为你们讲述的Blender合并顶点的详细流程介绍,你们自己也赶紧去试试吧!