分享Blender恢复初始设置的详细步骤介绍。

很多的用户们在使用Blender软件的时候,并不是很熟悉其中如何恢复初始设置?今日这篇教程内就为各位带来了Blender恢复初始设置的详细步骤介绍。

Blender恢复初始设置的详细步骤介绍

Blender恢复初始设置的详细步骤介绍

打开我的blender是就是这样的,之前做了好多设置,包括用户设置等。

Blender恢复初始设置的详细步骤介绍

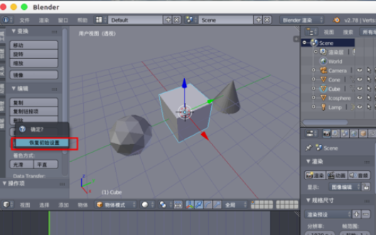
然后我们工具栏中选择“文件”--“恢复初始设置”,弹出的直接“恢复初始设置”。

Blender恢复初始设置的详细步骤介绍

Blender恢复初始设置的详细步骤介绍

这样我们回到了英文的默认初始状态,但是这样的状态不会被保存。

Blender恢复初始设置的详细步骤介绍

接着我们需要“File”--“Save Startup File”,保存启动设置,弹出的“Save Startup File”确认。

Blender恢复初始设置的详细步骤介绍

Blender恢复初始设置的详细步骤介绍

接着我们选择“File”--“User Preferences”进入用户设置界面。

Blender恢复初始设置的详细步骤介绍

这时候在用户设置窗口点选左下角的“Save User Setting”这样就完成了初始化的配置。

Blender恢复初始设置的详细步骤介绍

最后关闭重新打开blender,这样就回到了我们刚安装blender时候的配置状态。

Blender恢复初始设置的详细步骤介绍

看完了上文为你们描述的Blender恢复初始设置的详细步骤介绍,你们是不是都学会了呀!