分享maya软件弯曲模型的方法步骤。

大家使用maya软件过程中,想要弯曲模型,怎么操作呢?下文就是maya软件弯曲模型的方法步骤,希望阅读过后对你有所启发。

maya软件弯曲模型的方法步骤

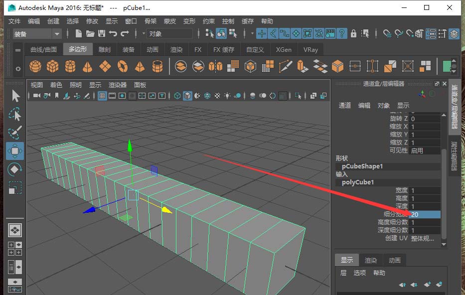
maya软件弯曲模型的方法步骤

1、首先新建一个立方体模型。调整其宽度分段数为20. 用缩放工具将其拉长。效果如图。

maya软件弯曲模型的方法步骤

2、然后找到变形菜单,找到变形->非线性->弯曲

maya软件弯曲模型的方法步骤

3、单击弯曲指令后,视图中多一个bend1handle对象。这个是弯曲控制柄。

maya软件弯曲模型的方法步骤

4、同样的可以动过旋转和移动工具调整控制柄的位置。也可以在大纲视图中选中这个控制柄对象。

maya软件弯曲模型的方法步骤

maya软件弯曲模型的方法步骤

5、点开右边的“输入”,修改下面的曲率数值。注意,上面的那个黄色的显示数值是不能修改的。

maya软件弯曲模型的方法步骤

6、若选中pCube1进行缩放,我们看到,弯曲效果被实时的应用了。

maya软件弯曲模型的方法步骤

以上就是maya软件弯曲模型的方法步骤,大家都学会了吧。