这期教程是为各位讲解在C4D中膨胀对象的操作步骤,感兴趣的就赶紧去下文学习下吧,相信你们会喜欢。
C4D膨胀对象的操作步骤
1、新建膨胀对象;

2、新建立方体;

3、增加立方体的分段;

4、把膨胀放在立方体的子级;

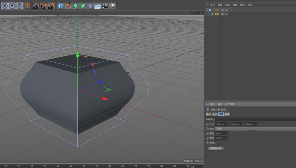
5、注意这个属性;

上文就讲解了C4D膨胀对象的操作方法,希望有需要的朋友都来学习哦。
这期教程是为各位讲解在C4D中膨胀对象的操作步骤,感兴趣的就赶紧去下文学习下吧,相信你们会喜欢。
C4D膨胀对象的操作步骤
1、新建膨胀对象;

2、新建立方体;

3、增加立方体的分段;

4、把膨胀放在立方体的子级;

5、注意这个属性;

上文就讲解了C4D膨胀对象的操作方法,希望有需要的朋友都来学习哦。