你们知道C4D如何更改物体默认颜色吗?怎么样开启这项功能呢?对此感兴趣的用户可以随东方狮教程小编去下文看看C4D更改物体默认颜色的操作方法。
C4D更改物体默认颜色的操作方法
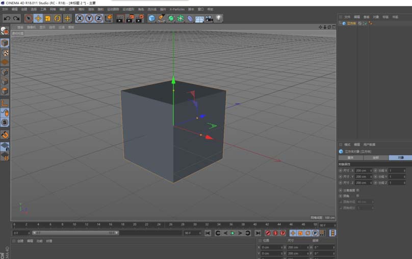
打开C4D软件,新建一个对象;

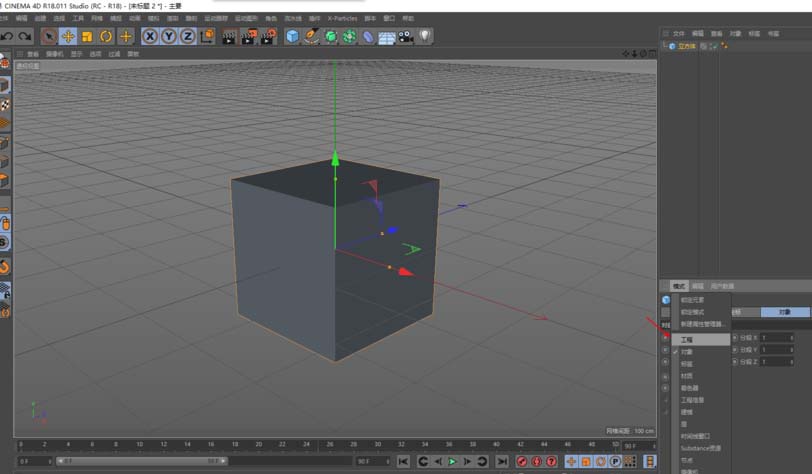
选择工程;

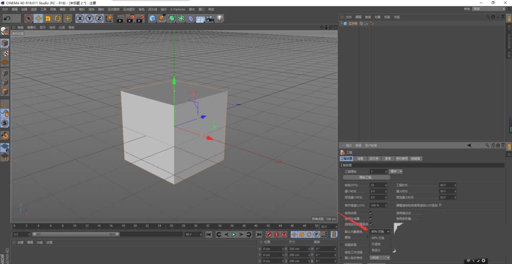
这是80%灰色;

调出自定义; 这是颜色面板;

快来学习学习C4D更改物体默认颜色的操作教程吧,一定会帮到大家的。
你们知道C4D如何更改物体默认颜色吗?怎么样开启这项功能呢?对此感兴趣的用户可以随东方狮教程小编去下文看看C4D更改物体默认颜色的操作方法。
C4D更改物体默认颜色的操作方法
打开C4D软件,新建一个对象;

选择工程;

这是80%灰色;

调出自定义; 这是颜色面板;

快来学习学习C4D更改物体默认颜色的操作教程吧,一定会帮到大家的。