我来教你Blender将模型切割的方法步骤。

当我们需要使用Blender将模型切割时,该怎么操作呢?下面东方狮教程小编给带来Blender将模型切割的方法步骤,大家可以学习一下。

Blender将模型切割的方法步骤

Blender将模型切割的方法步骤

我们需要先在blender中打开自己的模型。

Blender将模型切割的方法步骤

然后我们进入“编辑模式”。

Blender将模型切割的方法步骤

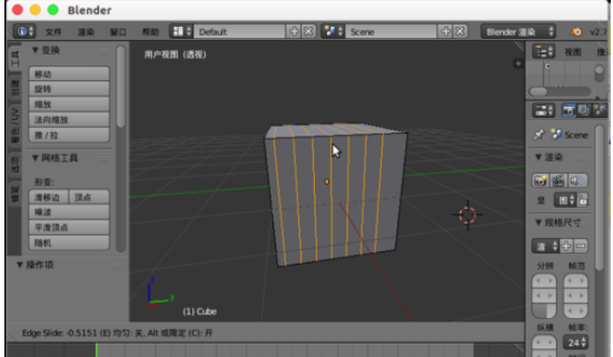
接着我们按“Ctrl+R”键,鼠标在选中的模型上移动就会出现均分的红线。

Blender将模型切割的方法步骤

这时我们可以直接输入数字比如“2”,就是两根均分线三等分。

Blender将模型切割的方法步骤

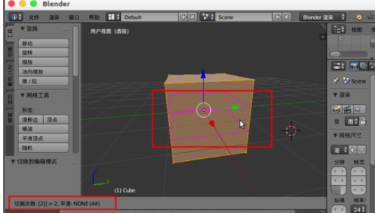
然后我们也可以“鼠标中间”的滚动增加减少均分线,或者“pgup/pgdn”按键增减均分线,完成后可以“鼠标左右键”或者“enter键”进行确认。

Blender将模型切割的方法步骤

Blender将模型切割的方法步骤

还有一种切割方式,可以按“K”键,然后在模型上鼠标点击连线切割,这样更灵活,可以凭着感觉随意切割,完成后直接“enter”回车完成。

Blender将模型切割的方法步骤

Blender将模型切割的方法步骤

上文描述的Blender将模型切割的方法步骤,大家应该都学会了吧!