分享C4D设计心形图案的方法步骤。

很多朋友都应该知道C4D软件吧,那么想要借助C4D设计心形图案该如何操作呢?下文描述的就是C4D设计心形图案的方法步骤,希望可以帮到大家。

C4D设计心形图案的方法步骤

C4D设计心形图案的方法步骤

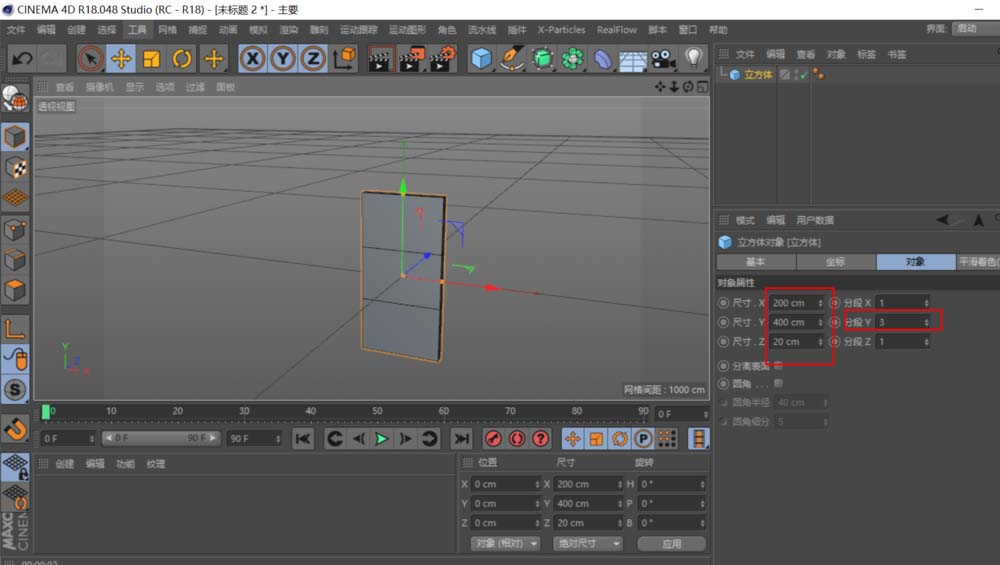
建立一立方体,修改其参数。目的是建出心形的一半形状。

C4D设计心形图案的方法步骤

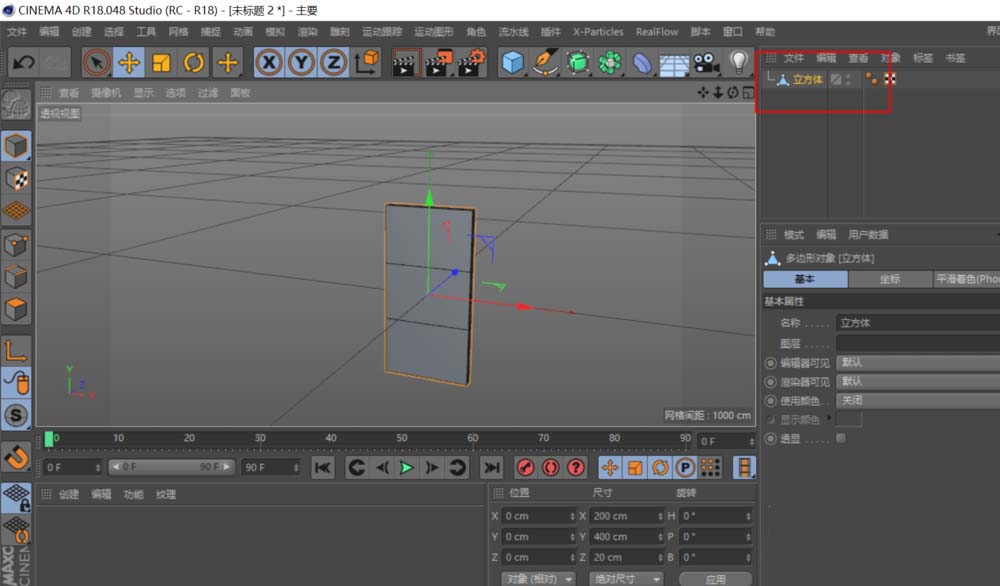
按“c”将立方体转换为可编辑多边形;不转换是不能对其进行更多的改变。

C4D设计心形图案的方法步骤

这模型最后要用细分曲面来成形,所以一开始只要其轮廓就行了,尽量少用线。因为要用对称形成心形的另一面,所以图中所指的二面要删掉,不然细分曲面会得到不是所要的曲面。

C4D设计心形图案的方法步骤

添加对称,移动一半心形使中间部分重合;得到一心形。

C4D设计心形图案的方法步骤

C4D设计心形图案的方法步骤

给立方体添加细分曲面,可以看到之前的棱角变成光滑的曲面。选中立方体,选取点模式,利用移动、缩放等调整点的工具,调整各点。最终得到心形的模型。

C4D设计心形图案的方法步骤

以上这里为各位分享了C4D设计心形图案的方法步骤,有需要的朋友赶快来看看本篇文章吧。