最近不少C4D软件的新用户向东方狮教程小编咨询物体颜色调整的方法,为此,下面东方狮教程小编就分享了C4D调整物体颜色的方法步骤,相信对大家会有所帮助的。
C4D调整物体颜色的方法步骤
打开C4D软件,新建一个对象;
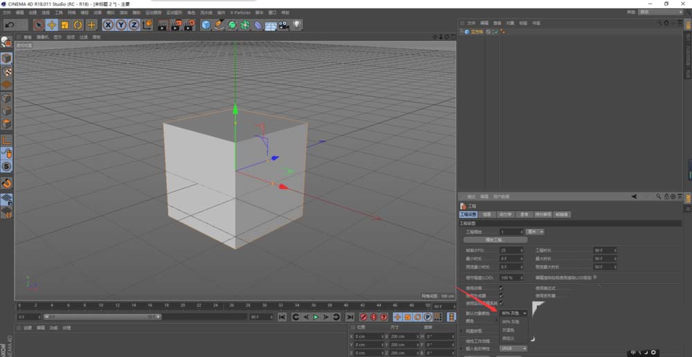
选择工程;
这是80%灰色;
调出自定义; 这是颜色面板;
上文就是关于C4D调整物体颜色的方法步骤,一定会帮到大家的。
最近不少C4D软件的新用户向东方狮教程小编咨询物体颜色调整的方法,为此,下面东方狮教程小编就分享了C4D调整物体颜色的方法步骤,相信对大家会有所帮助的。
C4D调整物体颜色的方法步骤
打开C4D软件,新建一个对象;
选择工程;
这是80%灰色;
调出自定义; 这是颜色面板;
上文就是关于C4D调整物体颜色的方法步骤,一定会帮到大家的。