手把手为你讲解Blender中设置区域渲染的详细操作流程。

今天我们学习的是Blender中设置区域渲染的详细操作流程,还有不清楚的网友可以学习一下哦,相信对大家一定会有所帮助的。

Blender中设置区域渲染的详细操作流程

Blender中设置区域渲染的详细操作流程

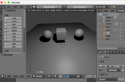
blender打开一个场景,里面物体可能比较多,也相对更复杂。

Blender中设置区域渲染的详细操作流程

一般我们如果直接渲染整个场景,场景里物体很复杂的话会很浪费时间降低效率。

Blender中设置区域渲染的详细操作流程

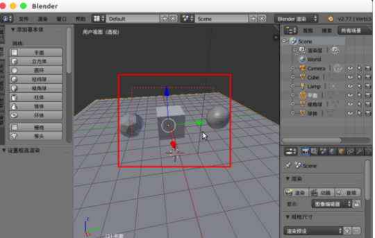
接着我们可以按“ctrl+b”键,选择需要渲染预览的物体区域,会出现红框选区。

Blender中设置区域渲染的详细操作流程

然后我们按“shift+z”键,进行渲染预览,我们发现只会渲染选区的部分。

Blender中设置区域渲染的详细操作流程

这时再次按“shift+z”就可以取消渲染,但是我们发现选取的“红框”,一直在上面。

Blender中设置区域渲染的详细操作流程

若是要取消选区渲染可以直接按“ctrl+alt+b”键就可以取消区域渲染,红框也就消失了。

Blender中设置区域渲染的详细操作流程

上玩介绍的Blender中设置区域渲染的详细操作流程,大家应该都学会了呀!