你们的电脑中是不是也安装了blender呢?那么你们晓得如何使用景深散焦的方法吗?在这里东方狮教程小编就为你们呈现了blender使用景深散焦的简单操作方法。
blender使用景深散焦的简单操作方法
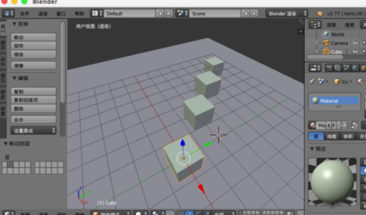
在blender中创建多个立方体,与平面。

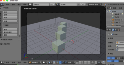
按“0”键,切换到“摄像机视图”里能看到立方体摆成一条直线。

shift+a键,通过“控物体”--“纯轴”创建一个空物体,放在立方体位置,这个是“焦距位置”。

右边属性导航中选择“摄像机”,景深中焦点选择“空物体”。

切换到“Compositing”合成处理。

点选底部“合成处理”,勾选“使用焦点”并shift+a创建“图像”与“散焦”。

节点的连接方式如图例,“焦散”中,散景类型:圆形,光圈级数:填写“2”,根据自己的实际情况设置,越大焦点范围越大,勾选“使用Z缓冲区”,f12渲染可以查看到效果。

需选择“焦点位置”,可以通过移动“空物体”到指定位置,动画中设置空物体位置动画,就 能得到焦点动画效果。

以上这里为各位分享了blender使用景深散焦的简单教程。有需要的朋友赶快来看看本篇文章吧。