Blender是一款功能强大、使用方便的三维动画设计软件,可以跨平台使用,以其开源、免费的特色深受用户欢迎。之前,小编给大家介绍了它的一些特色,今天。小编给大家介绍下blender如何将两个模型拼接到一起的教程,一起学习下吧。
blender如何将两个模型拼接到一起?
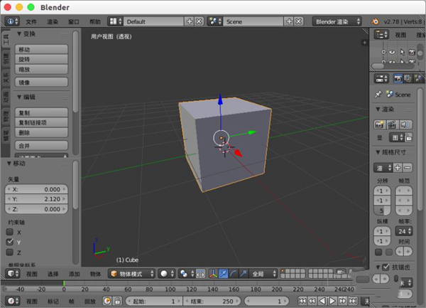
1、打开blender默认一个立方体。

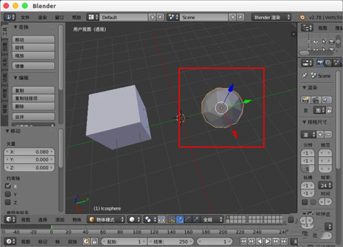
2、我们接着再创建一个棱角球(了解更多blender教程资讯,访问www.gxdongfangshi.com(东方狮教程))。

3、我们把立方体与棱角球放在想要拼接的样式位置。

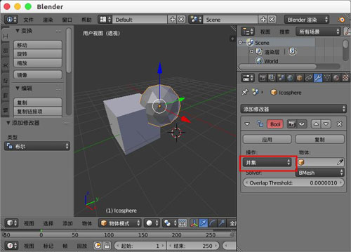
4、右键选择“棱角球”,我们在修改器中添加“布尔”修改器。

5、“操作”我们选择“并集”。

6、“物体”选择“Cube”我们的立方体。

7、“应用”后我们发现棱角球已经变成了两个模型拼接的模型,衔接处顶点都是真实连接在一起的,这个可以做类似像茶壶与手柄这类组合拼接等。


关于“blender如何将两个模型拼接到一起”的教程就介绍到这了,希望对大家有所帮助。