相信许多伙伴还不了解3Ds MAX修改命令添加到修改器快捷面板的简单操作,不过没关系,下面就分享了3Ds
MAX修改命令添加到修改器快捷面板的操作方法,希望感兴趣的朋友都来共同学习哦。
3Ds MAX修改命令添加到修改器快捷面板的操作方法
1、打开3Dmax软件,

2、打开一个已经做好的文件,鼠标左键单击其中一个物体,如图所示,只有选择了物体,才能使用修改命令,

3、点击右侧面板中的修改按钮,

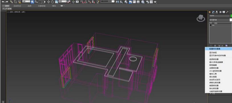
4、点击配置修改器集按钮,

5、在弹出的下拉列表当中选择配置修改器集,

6、然后在弹出的窗口中选择想要添加的命令,鼠标左键单击按住,然后在添加至右侧的空白按钮框中,
7、添加完成后,点击底部的确定按钮,

8、然后到主页面就能看到修改器列表下方出现了添加的修改命令按钮,可以添加一下常用的命令在此,这样就不必每次都打开修改器列表一个一个的找了。

快来学习学习3Ds MAX修改命令添加到修改器快捷面板的操作方法吧,一定会帮到大家的。