最近不少伙伴咨询3Ds MAX怎样调整轴位置的操作,今天东方狮教程小编就带来了3Ds MAX仅调整轴位置的操作方法,感兴趣的小伙伴一起来看看吧!
3Ds MAX仅调整轴位置的操作方法
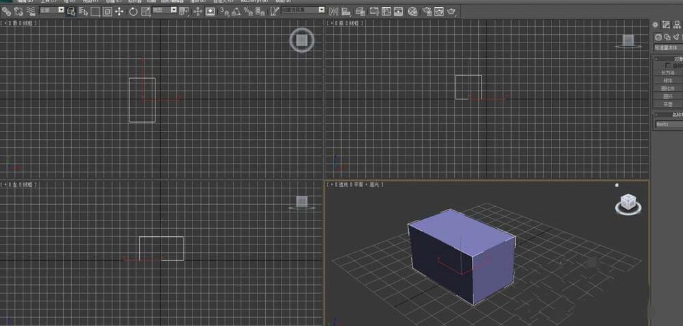
1、打开3Ds MAX,
2、拖出一个长方体

3、用移动工具选择长方体,默认的是中心位置

上面就是东方狮教程小编为大家带来的金盈所app的简单使用流程,一起来学习学习吧。相信是可以帮助到一些新用户的。
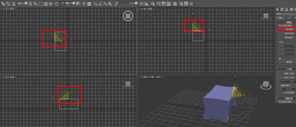
4、点击层次,打开轴调整按钮

5、点击仅调整轴

6、移动调整轴到需要的位置

7、调整好之后,在点击一下调整轴,可以看到轴就被调整到需要的位置了。

上文就讲解了3Ds MAX仅调整轴位置的操作方法,希望有需要的朋友都来学习哦。