使用c4d的时候,想要制作一个带有弧度的L形背景板,该怎么制作呢?下面东方狮教程小编就为大家详细的介绍一下,大家感兴趣的话就一起来了解下吧!
C4D带有弧度的L形背景板如何制作?C4D制作带有弧度的L形背景板教程
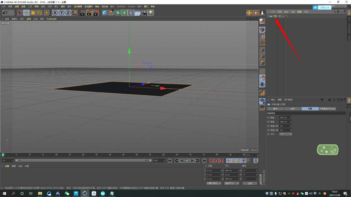
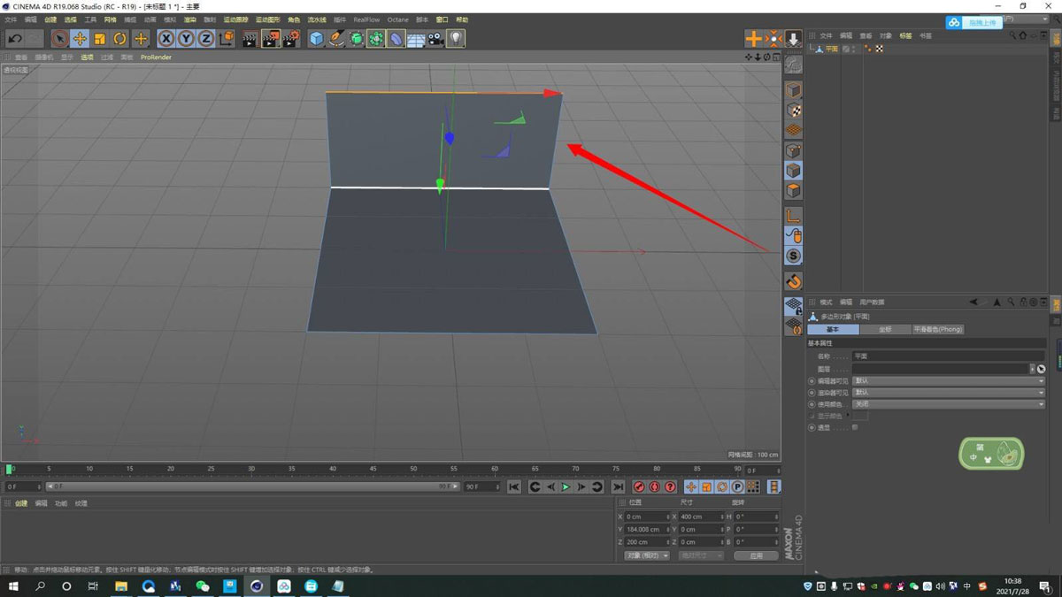
1.首先新建一个平面模型,将其移动至地面上

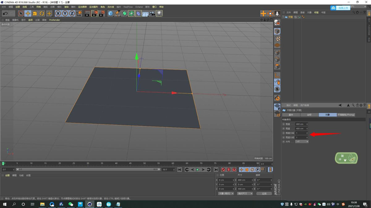
2.然后设置右边的对象属性,平面的细分数改小,尽可能的小

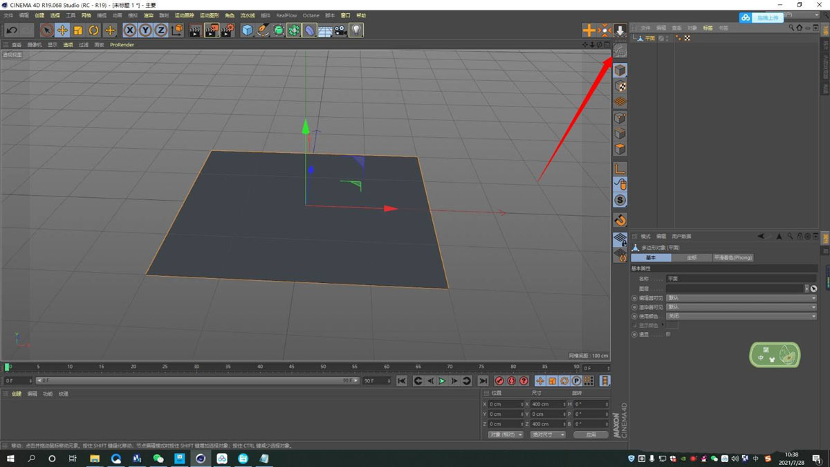
3.接着选择平面,点击转换为可编辑对象

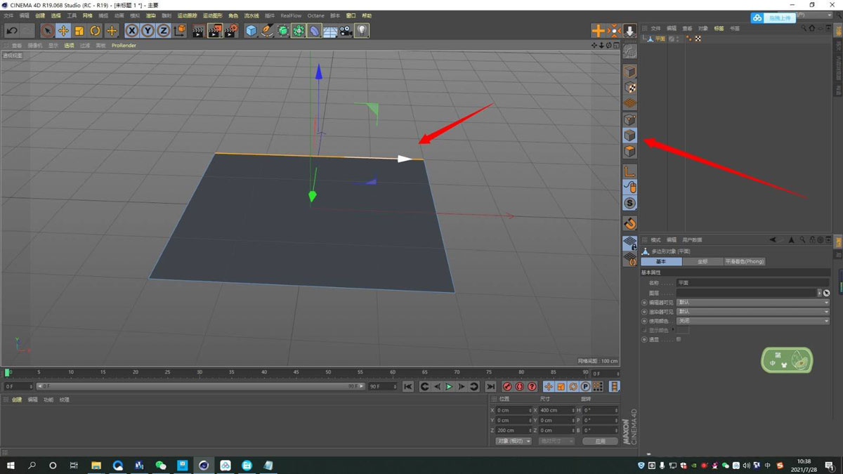
4.选择边模式,选择一条边

5.按ctrl键向上拉动,制作出L形状

6.最后选择折角处的边,右键,倒角,增加细分数,至此带有弧度的L形背景板制作完成。

以上这篇文章就是C4D制作带有弧度的L形背景板教程,更多精彩教程请关注东方狮教程!