3dmax双面光怎么设置?是不是很多小伙伴都不是很清楚操作步骤呢,下面东方狮教程小编就为大家详细的介绍一下,相信一定会帮到你们的。
3dmax双面光怎么设置?3dmax双面光设置教程
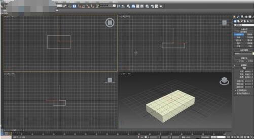
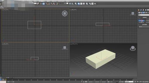
1,首先打开3dMax软件,创建一个新的场景。

2,然后使用长方体工具画出一个立体图。

3,接着在灯光处选择vRay,点击vr灯光,设置一个灯光,并整合到合适的位置。

4,最后在右侧菜单栏基本参数勾选双面光即可。

以上这篇文章就是3dmax双面光设置教程,更多精彩教程请关注东方狮教程!
3dmax双面光怎么设置?是不是很多小伙伴都不是很清楚操作步骤呢,下面东方狮教程小编就为大家详细的介绍一下,相信一定会帮到你们的。
3dmax双面光怎么设置?3dmax双面光设置教程
1,首先打开3dMax软件,创建一个新的场景。

2,然后使用长方体工具画出一个立体图。

3,接着在灯光处选择vRay,点击vr灯光,设置一个灯光,并整合到合适的位置。

4,最后在右侧菜单栏基本参数勾选双面光即可。

以上这篇文章就是3dmax双面光设置教程,更多精彩教程请关注东方狮教程!