Blender 是一款开源的. 跨平台使用的功能强大的三维绘图设计软件,让你很轻松的就制作出各种动画。有些刚接触这款软件的用户,还不知道 Blender 如何自定义窗口界面布局,接下来,小编就给大家详细介绍下。
Blender 如何自定义窗口界面布局?
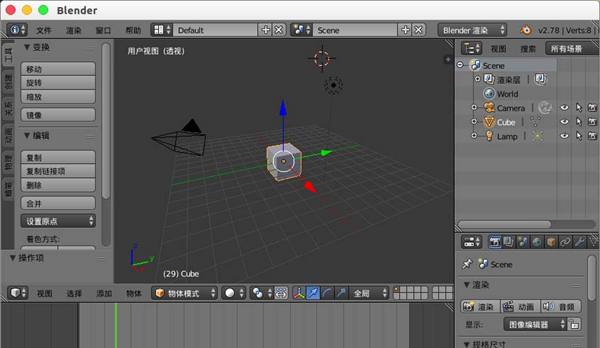
1. Blender 默认的窗口是这样的,看似好像每个位置都是固定的功能一样。


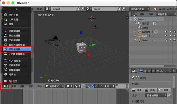
2. 我们可以通过每个功能布局上的面板左侧修改功能,比如我们把默认的"3d视图"窗口设置为"序列编辑器"。

3. 这样我们的 3d 试图位置就变成序列编辑器窗口了。

4. 如果要添加功能窗口,可以鼠标左键选择角落的"斜线",向一侧拖动。

5. 这样我们就可以拖出一个新的功能窗口。

6. 如果我们想合并的话,可以选择角落的"斜线",向反方向的窗口拖动,出现透明的箭头就可以合并了。

7. 我们合并到最后只留一个功能窗口,如果你的喜欢的话。

关于" Blender 如何修改默认的窗口界面布局"的介绍就是这样,希望对大家有所帮助。