很多朋友都还不熟悉blender制作玻璃杯子的操作过程,下面就讲解blender制作玻璃杯子的操作方法,希望对你们有所帮助哦。
blender制作玻璃杯子的操作过程

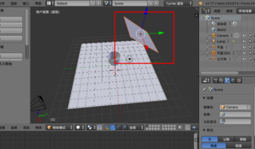
创建一个“平面”作为地面,顶面创建一个“杯子”的模型。

创建一个平面,面对着场景中的杯子,成一定的角度,这个是作为灯光使用。

选择“Cycles渲染”,选择“地面”平面,添加材质使用节点,“漫射 BSDF”选择一个颜色。

选择“杯子”模型,节点中添加“玻璃 BSDF”与“材质输出”连接。

选择顶部的“灯光”平面,添加“自发光”,“强度/力度”设置“10”,这个根据自己的需要设置。

进入属性导航中的“渲染”,看看里面“采样”下的“渲染”数值不要太小,然后f12进行渲染。

上文就讲解了blender制作玻璃杯子的操作过程,希望有需要的朋友都来学习哦!