很多刚刚学习c4d的小伙伴不知道制作椭圆球体的简单操作,下面东方狮教程小编就为大家带来了c4d制作椭圆球体的操作方法哦。
c4d制作椭圆球体的简单操作

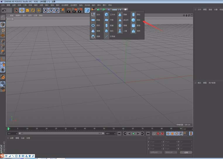
1、首先,我们打开C4D,并找到箭头所指的方块。

2、按住鼠标不要松手,会弹出其他选框,选择球体。

3、绘制好球体后,我们选择球体。

4、切换至箭头所指的坐标。

5、控制箭头处比例数值,放大或缩小都可以改变正圆形态,使其成为椭圆。

6、想要精确控制数值则点击下图箭头处进行更改。

各位小伙伴们,看完上面的精彩内容,都清楚c4d制作椭圆球体的简单操作了吧!