近日有一些小伙伴咨询东方狮教程小编关于在Blender中怎样选择UV布局纹理呢?下面就为大家带来了在Blender中选择UV布局纹理的具体方法,有需要的小伙伴可以来了解了解哦。
Blender中选择UV布局纹理的操作教程
首先我们在blender中打开模型。

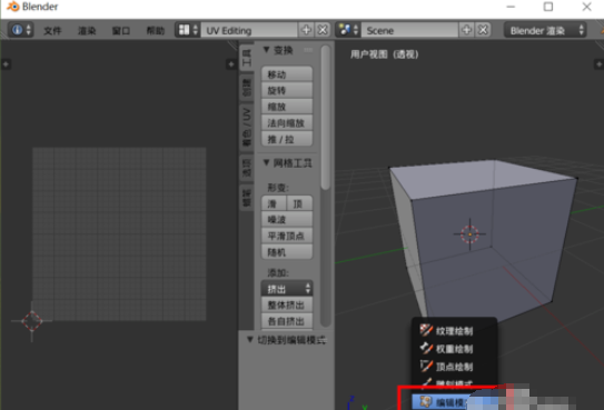
这时顶面的布局中选择 UV Editing 布局。

接着我们会变成两个窗口的界面。

然后我们在右边的底部切换到 编辑模式。

接下来我们按A键全选模型,左边的UV布局就出来了。

最后一步我们就可以按住shift,鼠标右键选择UV的每个顶点进行调整了,当然你也可以使用B框选等方式选择UV。

看完上文为你们所讲述的Blender中选择UV布局纹理的具体操作方法,同学们是不是都学会了呀!