估计有的用户还不了解Blender制作均匀厚度杯子的操作,下文东方狮教程小编就分享Blender制作均匀厚度杯子的操作教程,希望对你们有所帮助哦。
Blender制作均匀厚度杯子的详细操作方法
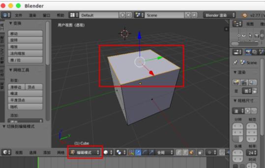
我们首先得打开blender创建一个立方体。

然后我们选择立方体切换到“编辑模式”,选择立方体的“顶面”。

接着我们需要按“X”键,选择“面”,把这个顶面删除。


这时我们切换到“物体模式”,添加“表面细分”修改器。

“视图”设置“5”,然后“应用”。

我们再给物体添加“实体化”修改器。

“厚度”设置“0.05”,然后“应用”,现在我们的杯子就变的有厚度了。


看完了上文为你们描述的Blender制作均匀厚度杯子的详细操作方法,伙伴们应该都学会了吧!