小编教你解决Blender做出一样厚度杯子的方法步骤。

或许有的小伙伴使用Blender中,还不清楚怎样做出一样厚度杯子,那么就一起看看Blender做出一样厚度杯子的方法步骤吧。

Blender做出一样厚度杯子的方法步骤

Blender做出一样厚度杯子的方法步骤

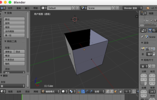
我们首先得打开blender创建一个立方体。

Blender做出一样厚度杯子的方法步骤

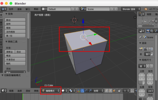
然后我们选择立方体切换到“编辑模式”,选择立方体的“顶面”。

Blender做出一样厚度杯子的方法步骤

接着我们需要按“X”键,选择“面”,把这个顶面删除。

Blender做出一样厚度杯子的方法步骤

Blender做出一样厚度杯子的方法步骤

这时我们切换到“物体模式”,添加“表面细分”修改器。

Blender做出一样厚度杯子的方法步骤

“视图”设置“5”,然后“应用”。

Blender做出一样厚度杯子的方法步骤

我们再给物体添加“实体化”修改器。

Blender做出一样厚度杯子的方法步骤

“厚度”设置“0.05”,然后“应用”,现在我们的杯子就变的有厚度了。

Blender做出一样厚度杯子的方法步骤

Blender做出一样厚度杯子的方法步骤

以上就是关于Blender做出一样厚度杯子的方法步骤,大家应该都学会了吧!