关于Blender中插入面的具体操作步骤。

Blender是款非常不错的软件,下文这篇教程就为你们带来了Blender中插入面的具体操作步骤,希望大家喜欢。

Blender中插入面的具体操作步骤

Blender中插入面的具体操作步骤

首先我们打开blender创建一个立方体。

Blender中插入面的具体操作步骤

这时tab进入“编辑模式”,选择一个面。

Blender中插入面的具体操作步骤

接着我们按“W”选择“内插面”,或者直接“i”键。

Blender中插入面的具体操作步骤

然后我们移动鼠标就可以缩放插入的面了。

Blender中插入面的具体操作步骤

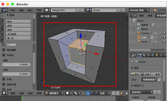
接着我们在左边我们可以调节新插入面的“厚度”,比如设置成0.8就小了好多。

Blender中插入面的具体操作步骤

再调节“深度”,设置为-0.5/0.5我们发现面凹陷或者凸出。

Blender中插入面的具体操作步骤

Blender中插入面的具体操作步骤

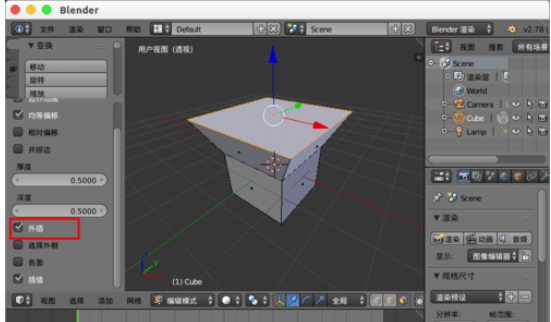
这时我们勾选“外插”,就会向外插入面,还有许多其它设置我们可以自己尝试。

Blender中插入面的具体操作步骤

其实我么插入面,也可以使用e挤出,然后s进行缩放,但是这种“i”直接插入的好处就是可以灵活设置深度、厚度等数值就可以得到自己需要的面。

像如果我们选择两个相邻的面,通过“i”插入后,可以任意设置厚度数值,深度为0这样就固定了深度。

Blender中插入面的具体操作步骤

然后再次“i”插入面,这次固定厚度为0,设置深度就可以得到一个小沙发座椅。

Blender中插入面的具体操作步骤

上文为大家讲解的Blender中插入面的具体操作步骤,都听明白了吧!