今天东方狮教程小编为大家带来的是Blender分离物体教程,想知道怎么做的小伙伴来看看接下来的这篇文章吧,相信一定会帮到你们的。
Blender怎么分离物体?Blender分离物体教程
1、首先我们进入到应用当中。

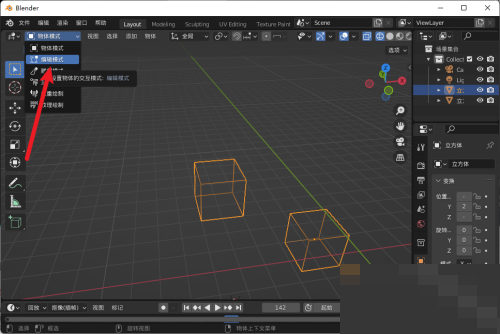
2、然后进入到编辑模式中。

3、最后选中要分离的物体点击p键选择选中项分离即可。

以上这篇文章就是Blender分离物体教程,更多教程尽在东方狮教程。
今天东方狮教程小编为大家带来的是Blender分离物体教程,想知道怎么做的小伙伴来看看接下来的这篇文章吧,相信一定会帮到你们的。
Blender怎么分离物体?Blender分离物体教程
1、首先我们进入到应用当中。

2、然后进入到编辑模式中。

3、最后选中要分离的物体点击p键选择选中项分离即可。

以上这篇文章就是Blender分离物体教程,更多教程尽在东方狮教程。