估计有的用户还不了解C4D如何建模立体小石凳模型的操作,下文东方狮教程小编就分享C4D建模立体小石凳模型的详细操作方法,希望对你们有所帮助哦。
C4D建模立体小石凳模型的详细操作方法

打开新建场境,创建立方体图形;

创建图形如下;调节尺寸大小 ,调节效果如下:


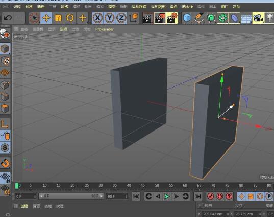
选择立方体,按ctrl复制一份,作为石凳脚,

按ctrl复制一份,向上拉伸,作为石凳板,

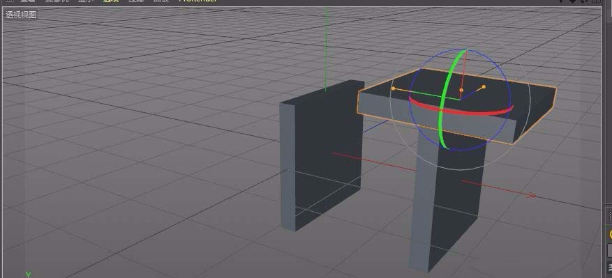
旋转到水平角度,


切换到四视图,在顶视图细微的调节石凳板的大小及位置。

上面就是东方狮教程小编为大家讲解的C4D建模立体小石凳模型的详细操作呢内容,一起来学习学习吧。相信是可以帮助到一些新用户的。