很多人不知道blender如何创建玻璃杯子?今日为你们带来的文章是关于blender创建玻璃杯子的图文方法,还有不清楚小伙伴和东方狮教程小编一起去学习一下吧。
blender创建玻璃杯子的图文方法
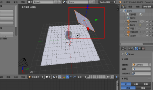
创建一个“平面”作为地面,顶面创建一个“杯子”的模型。

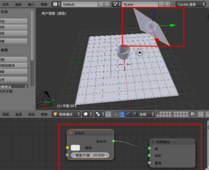
创建一个平面,面对着场景中的杯子,成一定的角度,这个是作为灯光使用。

选择“Cycles渲染”,选择“地面”平面,添加材质使用节点,“漫射 BSDF”选择一个颜色。

选择“杯子”模型,节点中添加“玻璃 BSDF”与“材质输出”连接。

选择顶部的“灯光”平面,添加“自发光”,“强度/力度”设置“10”,这个根据自己的需要设置。

进入属性导航中的“渲染”,看看里面“采样”下的“渲染”数值不要太小,然后f12进行渲染。

以上这里为各位分享了blender创建玻璃杯子的图文步骤。有需要的朋友赶快来看看本篇文章吧。