今天东方狮教程小编为大家带来了Blender移动摄像机教程,想知道怎么做的小伙伴来看看接下来的这篇文章吧,相信一定会帮到你们的。
Blender怎么移动摄像机?Blender移动摄像机教程
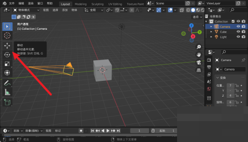
1、首先我们进入到应用当中。

2、然后点击移动图标或按g键。

3、最后拖动摄像机到新的位置即可。

以上这篇文章就是Blender移动摄像机教程,更多教程尽在东方狮教程。
今天东方狮教程小编为大家带来了Blender移动摄像机教程,想知道怎么做的小伙伴来看看接下来的这篇文章吧,相信一定会帮到你们的。
Blender怎么移动摄像机?Blender移动摄像机教程
1、首先我们进入到应用当中。

2、然后点击移动图标或按g键。

3、最后拖动摄像机到新的位置即可。

以上这篇文章就是Blender移动摄像机教程,更多教程尽在东方狮教程。