如果你还不了解blender制作水面波浪效果的操作流程的话,就来下文学习blender制作水面波浪效果的操作步骤吧,希望可以帮助到大家。
blender制作水面波浪效果的操作流程

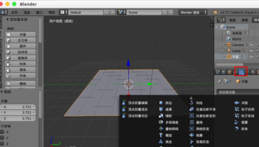
打开blender创建一个平面,作为水面。
选择“平面”,添加“表面细分”修改器。

选择“简单型”,“视图”设置“6”,然后“应用”。

给平面添加“材质”颜色。

给平面添加“波浪”修改器。


设置“速率”为“0.01”,
设置“宽度”为“0.08”,
设置“高度”为“0.05”,
设置“窄度”为“1.5”,
然后“alt+a”播放动画我们就会得到从中间泛起的小波浪。

“动作”中取消勾选“X”就会得到Y方向的波浪。

“动作”中取消勾选“Y”就会得到X方向的波浪。

“位置”中“X”设置为“1”,
“Y”设置为“1”。
就是得到从此坐标位置产生的波浪。

上文就讲解了blender制作水面波浪效果的操作流程,希望有需要的朋友都来学习哦。