使用Blender的时候,很多小伙伴不知道怎么查看参考手册,下面东方狮教程小编就给大家带来Blender查看参考手册教程,有需要的小伙伴不要错过哦。
Blender怎么查看参考手册?Blender查看参考手册教程
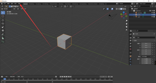
1、首先,打开Blender。

2、然后,点击帮助。

3、接着,选择手册。

4、最后,弹出这个页面之后,查看成功。

以上这篇文章就是Blender查看参考手册教程,更多教程尽在东方狮教程。
使用Blender的时候,很多小伙伴不知道怎么查看参考手册,下面东方狮教程小编就给大家带来Blender查看参考手册教程,有需要的小伙伴不要错过哦。
Blender怎么查看参考手册?Blender查看参考手册教程
1、首先,打开Blender。

2、然后,点击帮助。

3、接着,选择手册。

4、最后,弹出这个页面之后,查看成功。

以上这篇文章就是Blender查看参考手册教程,更多教程尽在东方狮教程。