有的小伙伴会问东方狮教程小编Blender怎么添加背景图,下面东方狮教程小编就为大家详细的介绍一下,想知道的话就来看看吧,相信一定会帮到你们的。
Blender怎么添加背景图?Blender添加背景图教程
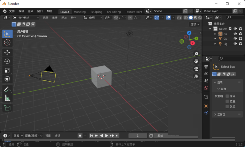
1、首先我们需要打开应用,进入到图中界面。

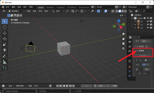
2.然后点击摄像机后勾选背景图。

3、最后添加图片即可完成任务。

以上就是Blender怎么添加背景图的全部内容,更多精彩教程请关注东方狮教程!
有的小伙伴会问东方狮教程小编Blender怎么添加背景图,下面东方狮教程小编就为大家详细的介绍一下,想知道的话就来看看吧,相信一定会帮到你们的。
Blender怎么添加背景图?Blender添加背景图教程
1、首先我们需要打开应用,进入到图中界面。

2.然后点击摄像机后勾选背景图。

3、最后添加图片即可完成任务。

以上就是Blender怎么添加背景图的全部内容,更多精彩教程请关注东方狮教程!