使用Blender的时候,很多小伙伴不知道缝合线怎么设置,下面东方狮教程小编就给大家带来Blender缝合线设置方法,有需要的小伙伴不要错过哦。
Blender缝合线怎么设置?Blender缝合线设置方法
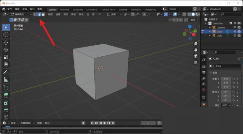
1、首先选中物体进入编辑模式点击边选择。

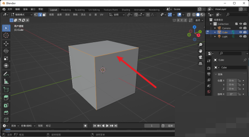
2、然后选择要设置的边线。

3、最后打开鼠标右键面板点击标记缝合线选项即可。

以上这篇文章就是Blender缝合线设置方法,更多教程尽在东方狮教程。
使用Blender的时候,很多小伙伴不知道缝合线怎么设置,下面东方狮教程小编就给大家带来Blender缝合线设置方法,有需要的小伙伴不要错过哦。
Blender缝合线怎么设置?Blender缝合线设置方法
1、首先选中物体进入编辑模式点击边选择。

2、然后选择要设置的边线。

3、最后打开鼠标右键面板点击标记缝合线选项即可。

以上这篇文章就是Blender缝合线设置方法,更多教程尽在东方狮教程。