有的小伙伴会问东方狮教程小编Blender长方体怎么创建,下面东方狮教程小编就为大家详细的介绍一下,想知道的话就来看看吧,相信一定会帮到你们的。
Blender长方体怎么创建?Blender长方体创建教程
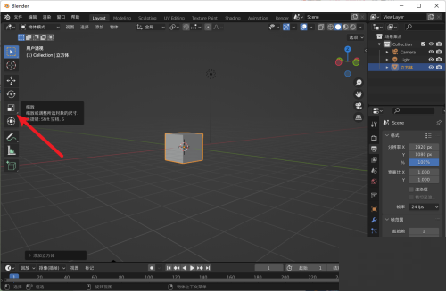
1、首先创建一个立方体。

2、然后点击左侧的缩放命令或者按s快捷键。

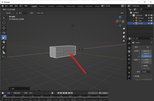
3、最后鼠标左键拖动轴线拉伸立方体即可获得长方体模型。

以上就是Blender长方体怎么创建的全部内容,更多精彩教程请关注东方狮教程!
有的小伙伴会问东方狮教程小编Blender长方体怎么创建,下面东方狮教程小编就为大家详细的介绍一下,想知道的话就来看看吧,相信一定会帮到你们的。
Blender长方体怎么创建?Blender长方体创建教程
1、首先创建一个立方体。

2、然后点击左侧的缩放命令或者按s快捷键。

3、最后鼠标左键拖动轴线拉伸立方体即可获得长方体模型。

以上就是Blender长方体怎么创建的全部内容,更多精彩教程请关注东方狮教程!