有的小伙伴会问东方狮教程小编Blender怎么修改输出尺寸,下面东方狮教程小编就为大家详细的介绍一下,想知道的话就来看看吧,相信一定会帮到你们的。
Blender怎么修改输出尺寸?Blender修改输出尺寸教程
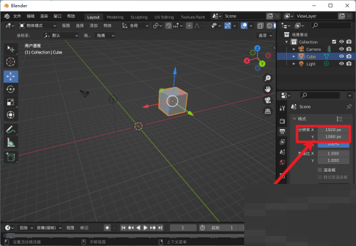
1、首先点击右侧的输出属性。

2、然后打开Blender的格式设置。

3、最后设置调分辨率的数值即可修改输出尺寸。

以上就是Blender怎么修改输出尺寸的全部内容,更多精彩教程请关注东方狮教程!
有的小伙伴会问东方狮教程小编Blender怎么修改输出尺寸,下面东方狮教程小编就为大家详细的介绍一下,想知道的话就来看看吧,相信一定会帮到你们的。
Blender怎么修改输出尺寸?Blender修改输出尺寸教程
1、首先点击右侧的输出属性。

2、然后打开Blender的格式设置。

3、最后设置调分辨率的数值即可修改输出尺寸。

以上就是Blender怎么修改输出尺寸的全部内容,更多精彩教程请关注东方狮教程!