有的小伙伴会问东方狮教程小编Blender怎么应用变换,下面东方狮教程小编就为大家详细的介绍一下,想知道的话就来看看吧,相信一定会帮到你们的。
Blender怎么应用变换?Blender应用变换教程
1、首先我们进入到应用当中。

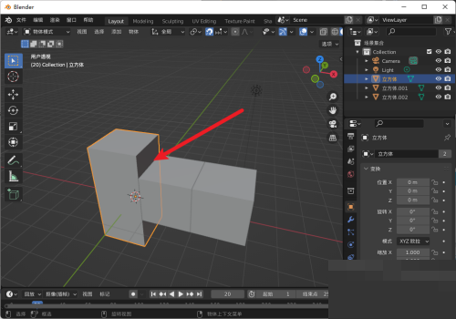
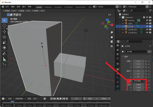
2、然后选中物体进行变换,改变物体属性。

3、最后按ctrl+a打开变换面板,选择缩放应用变换即可。

以上就是Blender怎么应用变换的全部内容,更多精彩教程请关注东方狮教程!
有的小伙伴会问东方狮教程小编Blender怎么应用变换,下面东方狮教程小编就为大家详细的介绍一下,想知道的话就来看看吧,相信一定会帮到你们的。
Blender怎么应用变换?Blender应用变换教程
1、首先我们进入到应用当中。

2、然后选中物体进行变换,改变物体属性。

3、最后按ctrl+a打开变换面板,选择缩放应用变换即可。

以上就是Blender怎么应用变换的全部内容,更多精彩教程请关注东方狮教程!